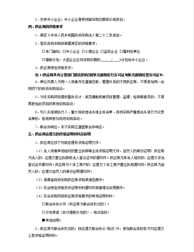
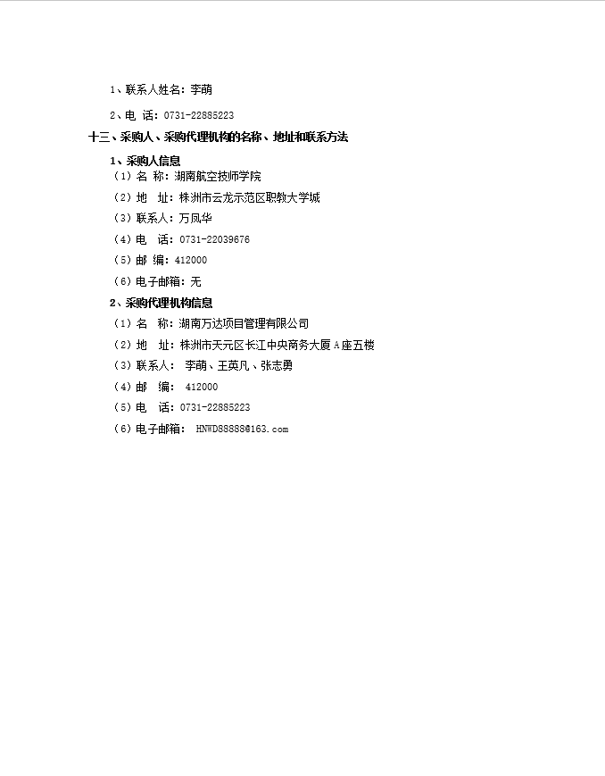
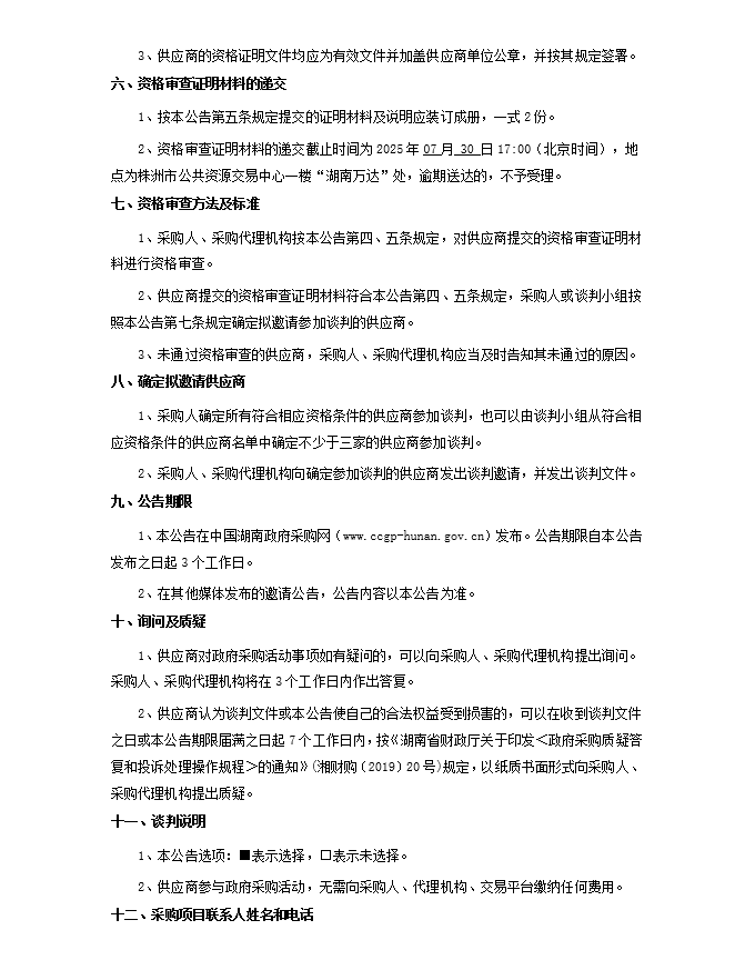
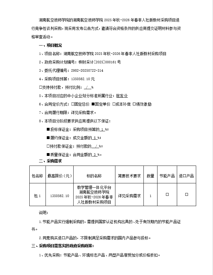
为优化网络服务体验,我校官方原网站地址www.wredditevents.com已停止访问,现启用全新域名地址www.hnhkjsxy.cn,各位用户可点击浮窗进入新网址访问网站,感谢您对我院工作的支持!湘ICP备18007398号
湖南航空技师开云网页版页面登录 2025年7月
来源:原创 人气:2547 时间:2025-07-23